¥ä¥Þ¥¬¥¿¥óver9 > ÊÆÂô´Ñ¸÷ʸ²½¸¡Äê 2011ǯ2·î13Æü¡ÊÆü¡Ë³«ºÅ¡ª
Powered by samidare
¢§ÊÆÂô´Ñ¸÷ʸ²½¸¡Äê¡¡2011ǯ2·î13Æü¡ÊÆü¡Ë³«ºÅ¡ª2010/11/18 20:45 (C) ÊÆÂô´Ñ¸÷¥³¥ó¥Ù¥ó¥·¥ç¥ó¶¨²ñ
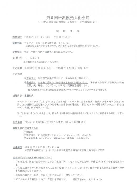
¢§»î¸³Í×¹à![]() Âè5 ²óÊÆÂô´Ñ¸÷ʸ²½¸¡Äê ¡Á»°ÂÀÅá¼·ÂÀÅá¤Î·ãÀ狼¤é450 ǯ ¾å¿ù¸¬¿®¤Î´¬¡Á »î ¸³ Í× ¹à »î¸³Æü»þ Ê¿À®23 ǯ2 ·î13 Æü¡ÊÆü¡Ë ¸áÁ°11 »þ30 ʬ¡Á »î¸³²ñ¾ì ¥¢¥¯¥Æ¥£¡¼ÊÆÂô¡ÊÊÆÂô»ÔÀ¾ÂçÄÌ1 ÃúÌÜ5¡Ý5¡Ë ¢¨Ãó¼Ö¾ì¤Ë¸Â¤ê¤¬¤¢¤ê¤Þ¤¹¤Î¤Ç¡¢Á÷·Þ¤Þ¤¿¤Ï¸ø¶¦¸òÄ̵¡´Ø¤ò ¤´ÍøÍѤ¯¤À¤µ¤¤¡£ ¼õ¸³»ñ³Ê ³ØÎò¡¦Ç¯Îð¡¦ÀÊÌ¡¦¹ñÀÒÅù¤ÎÀ©¸Â¤Ï¤¢¤ê¤Þ¤»¤ó¡£ ¼õ ¸³ ÎÁ 1¡¤£µ£°£°±ß ¢¨¼õ¸³¿½¹þ¸å¤ÎÊÖ¶â¤Ï±þ¤¸¤«¤Í¤Þ¤¹¡£ ¿½¹þ´ü´Ö Ê¿À®22 ǯ11 ·î15 Æü¡Ê·î¡Ë¡Á Ê¿À®23 ǯ1 ·î21 Æü¡Ê¶â¡Ë¤Þ¤Ç ¿½¹þ¼ê³ ¡Áë¸ý¼õÉÕ ÊÆÂô¾¦¹©²ñµÄ½êÁë¸ý¤Ë¤Æ¡¢¿½¹þ¤ß¤ò¼õ¤±ÉÕ¤±¤Þ¤¹¡£ ¢Í¹Á÷¼õÉÕ ¿½¹þ½ñ¡¦¼õ¸³ÎÁ¡¦ÊÖ¿®ÍÑÀÚ¼ê80 ±ß¤òƱÉõ¤Î¤¦¤¨¡¢ ¡ÖÊÆÂô¾¦¹©²ñµÄ½ê ÊÆÂô´Ñ¸÷ʸ²½¸¡Äê·¸¡×°¸¤Ë͹Á÷¤·¤Æ¤¯¤À¤µ¤¤¡£ ÀÞ¤êÊÖ¤·¼õ¸³É¼¤òÁ÷ÉÕ¤·¤Þ¤¹¡£ ¢¨»î¸³Í×¹à¤È¿½¹þ½ñ¤ÏÊÆÂô¾¦¹©²ñµÄ½ê¥Û¡¼¥à¥Ú¡¼¥¸¤è¤ê ¡¡¥À¥¦¥ó¥í¡¼¥É¤¬²Äǽ¤Ç¤¹¡£ ½ÐÂêÆâÍÆ¡¦½ÐÂê·Á¼° ¸ø¼°¥Æ¥¥¹¥È¥Ö¥Ã¥¯¡Ø¤è¤Í¤¶¤ï ¤Þ¤ë¤´¤È»öŵ¡Ù¤è¤ê ÊÆÂô»Ô¤Ë´Ø¤¹¤ëÎò»Ë¡¦´Ñ¸÷¡¦Ê¸²½¡¦»þ»ö¤Ê¤É¤ò30Ìä¡¢ ¾å¿ù¸¬¿®¤ÎÀ¸³¶¤äÂè4 ¼¡ÀîÃæÅç¹çÀï¤ÎÆâÍÆ¤ò20 Ìä½ÐÂê¡£ 1 Ìä2 ÅÀ¡¦·×50 Ìä¡ÊËþÅÀ100 ÅÀ¡Ë ¡¦»Í¼ÔÂò °ì¼°¤Ç½ÐÂê¡£²òÅú»þ´Ö¤Ï45 ʬ¡£ ¢¨¡Ø¤è¤Í¤¶¤ï¤Þ¤ë¤´¤È»öŵ¡Ù¤Ë¤Ï¡¢Âè4 ¼¡ÀîÃæÅç¹çÀï¤Î¾ðÊó¤Ï ·ÇºÜ¤·¤Æ¤ª¤ê¤Þ¤»¤ó¡£³Æ½ñÀÒ¤ò»²¹Í¤Ë¤·¤Æ²¼¤µ¤¤¡£ ¹ç³Ê´ð½à 7 ³ä°Ê¾å¤ÎÀµÅú¤ò°Ê¤Ã¤Æ¹ç³Ê¤È¤·¤Þ¤¹¡£ ¡Ê70 ÅÀ¡Ú35 Ìä¡Û°Ê¾å¡Ë »î¸³ÅöÆü¤Ë»ý»²¤¹¤ë¤â¤Î ¡¼õ¸³É¼ ¢É®µÍѶñ¡ÊHB ¤Î¹õ±ôÉ®¤Þ¤¿¤Ï¥·¥ã¡¼¥×¥Ú¥ó¥·¥ë¡¢¾Ã¤·¥´¥à¤Î¤ß¡Ë £¿Èʬ¾ÚÌÀ½ñ¡Ê¥Ñ¥¹¥Ý¡¼¥È¡¢±¿Å¾Ìȵö¾Ú¡¢¼Ò°÷¾Ú¡¢³ØÀ¸¾Ú¤Ê¤É¡Ë ¹ç³Êȯɽ Ê¿À®23 ǯ2 ·î22 Æü¡Ê²Ð¡Ë10¡§00 ÊÆÂô¾¦¹©²ñµÄ½ê¥Û¡¼¥à¥Ú¡¼¥¸ ¤ª¤è¤ÓÊÆÂô¾¦¹©²ñµÄ½êÀµÌ̸¼´Ø¸ý·Ç¼¨ÈĤˤÆÈ¯É½ ¹ç³Ê¾Ú¤Î¸òÉդȴé¼Ì¿¿¤ÎÄó½Ð¤Ë¤Ä¤¤¤Æ ¡¦¹ç³Ê¼Ô¤Ë¤Ï¡¢³«ºÅǯ¸ÂÄê¹ç³Ê¥Ð¥Ã¥Â¤È¹ç³Ê¾Ú¡Ê¥«¡¼¥É·¿¡Ë¤ò¸òÉÕ¤·¤Þ¤¹¡£ Ê¿À®23 ǯ3 ·î²¼½Üº¢¤Þ¤Ç͹Á÷ͽÄê¡£ ¡¦¹ç³Ê¾Ú¤Ë´é¼Ì¿¿¤Î°õºþ¤ò´õ˾¤µ¤ì¤ëÊý¤Ï Ê¿À®23 ǯ3 ·î1 Æü¡Ê²Ð¡Ë¤Þ¤Ç¡¢¼«¿È¤Î´é¼Ì¿¿¤ò¾¦¹©²ñµÄ½ê¤Ø»ý»² ¤Þ¤¿¤Ï͹Á÷¤·¤Æ¤¯¤À¤µ¤¤¡£ ¡¦´é¼Ì¿¿¤Î΢¤Ë¤Ï¡¢»á̾¡¢À¸Ç¯·îÆü¤ò¤´µÆþ¤Î¾å¡¢Äó½Ð¤·¤Æ²¼¤µ¤¤¡£ ¡¦¥Ç¥¸¥¿¥ë¥«¥á¥é»£±Æ¤Ë¤è¤ë¥Ç¡¼¥¿Äó½Ð¤â²Äǽ¤Ç¤¹¡£ Á÷ÉÕÀèyone-cci@ycci.or.jp 2010/11/19 08:54¡§staff
¢§»î¸³Í׹೤![]() ¢£¼õ¸³¤Ë´Ø¤¹¤ëÃí°Õ»ö¹à ¼õ¸³¿½¹þ¤ß¤ËºÝ¤·¤ÆÉ¬¤º¤ªÆÉ¤ß¤¯¤À¤µ¤¤¡£ 1. °ìÅÙ¿½¤·¹þ¤Þ¤ì¤¿¼õ¸³ÎÁ¤ÏÊÖ¶â¤Ç¤¤Þ¤»¤ó¡£ 2. »î¸³²ñ¾ì¤Ë¤Ï½êÄê¤Î¿½¹þ¤ß¼ê³¤¤ò´°Î»¤·¤¿ ¡¡¡¡¼õ¸³¼ÔËÜ¿Í¤Î¤ßÆþ¾ì¤òµö²Ä¤·¤Þ¤¹¡£ 3. »î¸³³«»Ï¸å¤Î»î¸³²ñ¾ì¤Ø¤ÎÆþ¾ì¤Ï¸¶Â§¤È¤·¤Æ ¡¡¡¡Ç§¤á¤é¤ì¤Þ¤»¤ó¡£ 4. ¼õ¸³¤ËºÝ¤·¤Æ¤ÏËܿͤǤ¢¤ë¤³¤È¤¬³Îǧ¤Ç¤¤ë¿Èʬ¾ÚÌÀ½ñ ¡¡¡Ê¥Ñ¥¹¥Ý¡¼¥È¡¦±¿Å¾Ìȵö¾Ú¡¦¼Ò°÷¾Ú¡¦³ØÀ¸¾Ú¤Ê¤É¡Ë¤ò ¡¡¡¡·ÈÂÓ¤·¤Æ¤¯¤À¤µ¤¤¡£ 5. »î¸³Ãæ¤Î¶Ø»ß»ö¹à¤ä»î¸³°Ñ°÷¤Î»Ø¼¨¤Ë½¾¤ï¤Ê¤¤¼Ô¤Ï ¡¡¼õ¸³¤ò¤ªÃǤꤹ¤ë¤Ê¤É¤ÎÂбþ¤ò¤È¤é¤»¤Æ¤¤¤¿¤À¤¯¾ì¹ç¤¬¤¢¤ê¤Þ¤¹¡£ 6. »î¸³»Ü¹Ô¸å¤ËÉÔÀµ¤¬È¯³Ð¤·¤¿¾ì¹ç¡¢Åö³º¼õ¸³¼Ô¤Ï¼º³Ê¤Þ¤¿¤Ï ¡¡¹ç³Ê¤ò¼è¤ê¾Ã¤·¡¢º£¸å¼õ¸³¤ò¤ªÃǤꤹ¤ë¤Ê¤É¤ÎÂбþ¤ò ¡¡¤È¤é¤»¤Æ¤¤¤¿¤À¤¤Þ¤¹¡£ 7. »î¸³ÌäÂê¤ÎÆâÍÆ¤ª¤è¤ÓºÎÅÀÆâÍÆ¡¢ºÎÅÀ´ð½à¡¦ÊýË¡¤Ë¤Ä¤¤¤Æ¤Î ¡¡¤´¼ÁÌä¤Ë¤Ï¡¢°ìÀÚ²óÅú¤Ç¤¤Þ¤»¤ó¡£ 8. ¼õ¸³¼ÔËܿͤ«¤é¤Îµá¤á¤Ç¤â¡¢Åú°Æ¤Î¸ø³«¡¢ÊÖµÑ¤Ë¤Ï ¡¡°ìÀÚ±þ¤¸¤é¤ì¤Þ¤»¤ó¡£ 9. ÂæÉ÷¡¦ÃϿ̡¦¹¿¿å¡¦ÄÅÇȤʤɤμ«Á³ºÒ³²¤Þ¤¿¤Ï²ÐºÒ¡¦ÄäÅÅ ¡¡¡¡¤½¤Î¾ÉԲĹ³ÎϤˤè¤ë»ö¸Î¤Ê¤É¤ÎȯÀ¸¤Ë¤è¤ê¡¢¤ä¤à¤ò¤¨¤º ¡¡¡¡»î¸³¤¬Ãæ»ß¤µ¤ì¤¿¾ì¹ç¤Ï¡¢Åö³º¼õ¸³¼Ô¤Ë¼õ¸³ÎÁ¤òÁ´³Û ¡¡¡¡Êֶ⤤¤¿¤·¤Þ¤¹¡£¤¿¤À¤·¡¢Ãæ»ß¤Ë¤È¤â¤Ê¤¦¼õ¸³¼Ô¤ÎÉÔÊØ¡¦ ¡¡¡¡ÈñÍÑ¡¦¤½¤Î¾¸Ä¿ÍŪ¤Ê»³²¤Ë¤Ä¤¤¤Æ¤Ï²¿¤éÀÕǤ¤òÉ餤¤Þ¤»¤ó¡£ ¤ªÌä¹ç¤»¡¦¤ª¿½¹þÀè ÊÆÂô¾¦¹©²ñµÄ½êÁí̳´ë²èÉô¡ÊÊÆÂô´Ñ¸÷ʸ²½¸¡Äê¼Â¹Ô°Ñ°÷²ñ»ö̳¶É¡Ë ¡û½»½ê¡§992-0045 ÊÆÂô»ÔÃæ±û4-1-30 ¡ûÅÅÏá§0238-21-5111¡¿FAX¡§0238-21-5116 ¡ûURL¡¿http://www.ycci.or.jp 2010/11/19 08:58¡§staff
¢§ÊÆÂô¸¡Äê¤Î¤Í¤é¤¤![]() ÊÆÂô¸¡Äê¤Î¤Í¤é¤¤ Ãϰè¤Î³èÀ²½¤Î¤¿¤á¤Î¥¡¼¥ï¡¼¥É¡¢¤½¤ì¤Ï¡Ø´Ñ¸÷¿¶¶½¡Ù¤Ç¤¹¡£ ¤½¤Î¤¿¤á¤Ë¡¢ÃϰèÁ´ÂΤȤ·¤Æ´Ñ¸÷¤ËÂФ¹¤ëÍý²ò¤äǧ¼±¤ò¹â¤á¤ë ɬÍפ¬¤¢¤ê¤Þ¤¹¡ª ´Ñ¸÷¶È½¾»ö¼Ô¤Î¤ß¤Ê¤é¤º¡¢»Ô̱Á´ÂΤ¬´Ñ¸÷µÒ¤ò·Þ¤¨Æþ¤ì¤é¤ì¤ë¤è¤¦ Ã챤äÂбþ¤ÎÄì¾å¤²¤ò¿Þ¤ë¤³¤È¤Ï¾´Ñ¸÷´ØÏ¢»ö¶È¤ò¿Ê¤á¤ë¾å¤Ç¤â ½ÅÍפˤʤê¤Þ¤¹¡£ °Ê¾å¤òƧ¤Þ¤¨¡¢¤³¤ÎÅÙ¡¢ÊÆÂô¾¦¹©²ñµÄ½ê¤Ç¤Ï¡ØÊÆÂô¸¡Äê¡Ù¤ò ¼Â»Ü¤¹¤ë¤³¤È¤È¤Ê¤ê¤Þ¤·¤¿¡£ ¤³¤Îµ¡²ñ¤Ë¤¢¤Ê¤¿¤â¡ØÊÆÂô¥Ä¥¦¡Ù¤á¤¶¤·¤ÆÊÙ¶¯¤·¤Æ¤ß¤Þ¤»¤ó¤«¡© ¤É¤Î¤è¤¦¤Ë¤·¤ÆÊÙ¶¯¤¹¤ì¤Ð¤¤¤¤¤Î¡© ÊÆÂô¸¡Äê¤Ï¸ø¼°¥Æ¥¥¹¥È¥Ö¥Ã¥¯¡Ø¤è¤Í¤¶¤ï ¤Þ¤ë¤´¤È»öŵ¡Ù¤òÃæ¿´¤Ë ½ÐÂꤵ¤ì¤Þ¤¹¡£¥Æ¥¥¹¥È¤Î´ðÁÃÃμ±¤È¡¢¤½¤ì¤òÍý²ò¤·¤¿¾å¤Ç¤Î ±þÍÑÎϤòÌ䤦ÌäÂê¤Ç¤¹¡£ ½ÐÂêÈϰϤϴðËÜŪ¤Ë¥Æ¥¥¹¥È¤Ë½à¤¸¤Þ¤¹¤¬¡¢ºÇ¶á¤Î»þ»öÌäÂê¤Ê¤É¤Ë ¤Ä¤¤¤Æ¤â½ÐÂꤵ¤ì¤Þ¤¹¤Î¤Ç¡¢ÊÆÂô¤Ë´Ø¤¹¤ë¾ðÊó¤Ë¤Ä¤¤¤Æ ¾ï¤Ë¥¢¥ó¥Æ¥Ê¤ò¹¤²¤Æ¤ª¤¤Þ¤·¤ç¤¦¡£ ÊÆÂô´Ñ¸÷ʸ²½¸¡Äê¸ø¼°¥Æ¥¥¹¥È¥Ö¥Ã¥¯ ¡Ø¤è¤Í¤¶¤ï¤Þ¤ë¤´¤È»öŵ¡Ù 1,200 ±ß¡ÊÀǹþ¡ËB5 ¥µ¥¤¥ºŽ¥125 ÊÇ ¡û¤ªÇ㤤µá¤á¤Ï»ÔÆâ¶¨ÎÏŹ¤Ç¤É¤¦¤¾ ±óÆ£½ñŹ¡¦¤³¤Þ¤Ä½ñŹ¡¦£Ô£Ó£Õ£Ô£Á£Ù£ÁÁí¹ç¸ø±àÁ°Å¹¡¦ ÅÁ¹ñ¤ÎÅΡ¦¥Ï¥é¥È¥¯¡¦¥Þ¥Ä¥ä½ñŹ¡¦ÊÆÂô½ñ˼ ¡¦ÊÆÂô±Ø¥¢¥¹¥¯¡¦ÊÆÂô¾¦¹©²ñµÄ½ê(¸Þ½½²»½ç) 2010/11/19 09:02¡§staff
|
¢§100advertising¢§ranking
|
|
(C) Stepup Communications Co.,LTD. All Rights Reserved Powered by samidare. System¡§enterpriz [network media]
|
|




0¥Ð¥¤¥È - PDF¡¡¥À¥¦¥ó¥í¡¼¥É
Âè5²ó¡¡ÊÆÂô´Ñ¸÷ʸ²½¸¡Äê
¡Á»°ÂÀÅá¼·ÂÀÅá¤Î·ãÀ狼¤é450ǯ¡¡¾å¿ù¸¬¿®¤Î´¬¡Á
ÊÆÂô´Ñ¸÷ʸ²½¸¡Äê
ÊÆÂô¸¡Äê¡Ö¤è¤Í¤±¤ó¡×¤¬º£Ç¯¤â³«ºÅ¤µ¤ì¤Þ¤¹¡ª
º£Ç¯¤Ï¡¢ÀîÃæÅç¤Î¹çÀï¤Î̾¾ìÌֻ̡°ÂÀÅá¼·ÂÀÅá¡×¤ÇÃΤé¤ì¤ë
¾å¿ù¸¬¿®¤ÈÉðÅÄ¿®¸¼¤Î°ìµ³ÂǤÁ¤¬¹Ô¤ï¤ì¡¢ºÇ¤â·ã¤·¤¤Àï¤È¤Ê¤Ã¤¿
Âè»Í¼¡ÀîÃæÅç¤Î¹çÀ狼¤é450ǯ¤È¤¤¤¦¤³¤È¤Ç
¾å¿ù¸¬¿®¸ø¤Ë´Ø¤¹¤ë½ÐÂê¤â¹Í¤¨¤é¤ì¤Þ¤¹¡£
¤·¤«¤â¡¢º£Ç¯ÅÙ¤ÏÂè34²ó¾å¿ùÀãÅô϶¤Þ¤Ä¤ê¤È
ƱÆü¤Ë³«ºÅ¤µ¤ì¡¢¼õ¸³À¸¤Î³§ÍͤˤȤäƤÏ
ξÊý³Ú¤·¤à¤³¤È¤¬¤Ç¤¤ëÆüÄø¤È¤Ê¤Ã¤Æ¤ª¤ê¤Þ¤¹¡£
¤¼¤Ò¤³¤Îµ¡²ñ¤Ë¼õ¸³¤·¤Æ¤¯¤À¤µ¤¤¡ª
»î¸³Æü¡¡¡¡Ê¿À®23ǯ2·î13Æü¡ÊÆü¡Ë
Ê罸´ü´Ö¡¡Ê¿À®22ǯ11·î15Æü¡Ê·î¡Ë¡ÁÊ¿À®23ǯ1·î21Æü¡Ê¶â¡Ë¤Þ¤Ç
¤ªÌä¹ç¤»¡¦¤ª¿½¹þÀè
ÊÆÂô¾¦¹©²ñµÄ½êÁí̳´ë²èÉô
¡ÊÊÆÂô´Ñ¸÷ʸ²½¸¡Äê¼Â¹Ô°Ñ°÷²ñ»ö̳¶É¡Ë
¡û½»½ê¡§992-0045¡¡ÊÆÂô»ÔÃæ±û4¡Ý1¡Ý30
¡ûÅÅÏá§0238¡Ý21¡Ý5111¡¿FAX0238¡Ý21¡Ý5116
¡ûURL¡§http://www.ycci.or.jp
ÊÆÂô¸¡Äê¤Î»î¸³Í׹ब½ÐÍè¾å¤¬¤ê¤Þ¤·¤¿¤Î¤Ç
¤ªÃΤ餻¤¤¤¿¤·¤Þ¤¹¡£
¤¼¤Ò¤ß¤Ê¤µ¤ó¸ø¼°¥Æ¥¥¹¥È¥Ö¥Ã¥¯¤ÇÊÙ¶¯¤ò¤·¤Æ
¼õ¸³¤·¤Æ¤ß¤Æ¤¯¤À¤µ¤¤¡ª
»ÔÆâ³°Ç¯ÎðÌä¤ï¤º¤É¤Ê¤¿¤Ç¤â¼õ¸³¤¹¤ë¤³¤È¤¬¤Ç¤¤Þ¤¹¡£
¤Þ¤À¤Þ¤À³§¤µ¤ó¤ÎÃΤé¤Ê¤¤¤³¤È¤¬¤¿¤¯¤µ¤ó¤¢¤ê¤Þ¤¹¡£
¶¿ÅÚ¤ÎÎò»Ë¤ò¸Ø¤ê¤Ë»×¤¤¡¢Àè¿Í¤Î°Î¶È¤Ë³Ø¤Ó¡¢
ÊÆÂô¤Î¤¤¤¤¤È¤³¤í¡¢ÁÇÀ²¤é¤·¤¤¤È¤³¤í¤òºÆÇ§¼±¤·¤Æ¡¢
¤¼¤Ò¤ªµÒÍÍ¡¢¤´²È²¡¢¤´¿ÆÀ̤ËÅÁ¤¨¤Æ¤¤¤Ã¤Æ¤¤¤¿¤À¤
¤¿¤¤¤È»×¤¤¤Þ¤¹¡£
¤½¤ì¤¬¡¢¶¿Åڤؤΰ¦¡¢¤ªµÒÍͤؤΤª¤â¤Æ¤Ê¤·¤Î¿´¤Ø¤È
¤Ä¤Ê¤¬¤Ã¤Æ¤¤¤¯¤Î¤Ç¤Ï¤Ê¤¤¤«¤È»×¤¦¤Î¤Ç¤¹¡£
Ãϰè¤òÃΤ롣¤½¤³¤«¤é»Ï¤Þ¤ë¤Þ¤Á¤Å¤¯¤ê¡ª
¶¿ÅÚ°¦¤ò¿¼¤á¡¢¤½¤·¤Æ¡¡¤ª¤â¤Æ¤Ê¤·¤Î¿´¤ò¤ï¤¿¤·¤¿¤Á¤Ç